如果商业用途务必到官方购买正版授权,以免引起不必要的法律纠纷-请联系q184534484

商标新闻_广东商标协会

商标局:纸质《当事人须知》不再随同评审答辩通知书一起发放!

来源:未知

image.png


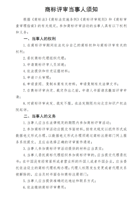
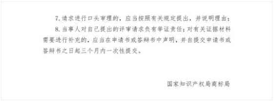
关于修订商标评审《当事人须知》的通知


根据国家知识产权局第四六二号《关于发布<商标审查审理指南>的公告》,我局对原商标评审《当事人须知》作出适应性调整,现将修订后的《商标评审当事人须知》予以公布。自本通知发布之日起,纸质《当事人须知》不再随同评审答辩通知书一起发放。 


特此通知。


附件:修订后商标评审当事人须知.docx


国家知识产权局商标局

2022年4月13日



image.png

image.png


来源:国家知识产权局商标局