注意了,以后不要再代理有不良影响的商标了
来源:未知
以前代理含有不良影响的商标,拿到驳回通知书后,给申请人做好解释工作就可以了,没有其他太多麻烦事情。但随着法律制度的健全,现在如果还要代理有不良影响的商标,那可要小心了。
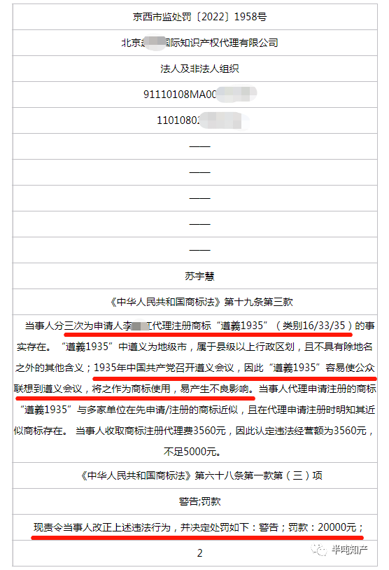
这不,有家代理机构就因此被处罚了。在2022年2月份和5月份李某委托北京某代理机构提交了3件“遵义1935”、“遵福义1935”商标,结果因商标有不良影响,导致驳回。

众所周知,在1935年1月召开的遵义会议确立了毛泽东同志在红军和党中央的领导地位,挽救了党、挽救了红军、挽救了中国革命,成为党的历史上一个生死攸关的转折点。现在申请“遵义1935”商标,是铁定不可能成功的。反复代理这样的商标,自然就引起了关注,这不,北京市西城区市场监督管理局在8月31日下发处罚通知书,给予警告,并处2万元罚款。

对于申请人而言,商标被驳回了,损失的是时间和金钱;对于代理机构而言,是金钱,是教训,不要为了那点代理费,随意代理商标,能代理的就带来了,不能代理的趁早放弃!
文章来源:半吨知产
专业知识每日分享