版权助力商标,维权成功!
来源:未知
这几日风控在家,“宝宝巴士,快乐启蒙”电视节目时不时传入耳中。宝宝巴士(BabyBus)是专注打造儿童启蒙数字产品的品牌。宝宝巴士秉承“快乐启蒙”的理念,用奇妙有趣的方式为儿童提供免费的数字内容,量身定制“好听”、“好看”、“好玩”等系列内容产品。奇奇妙妙在宝宝巴士系列产品中担任主角,其形象以熊猫为原型,深受小朋友们的喜爱。

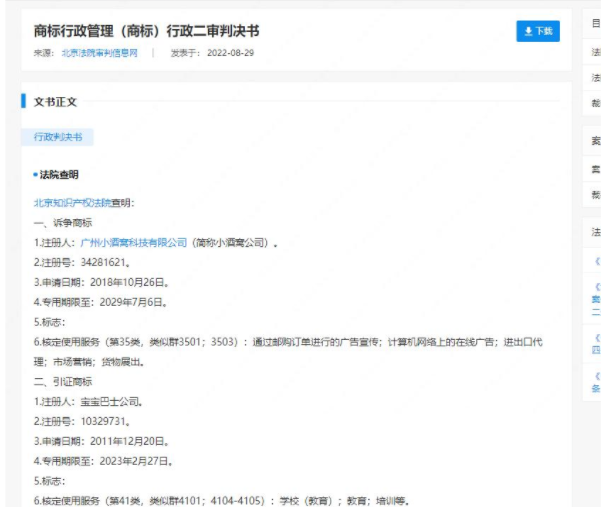
近日,一件涉及熊猫奇奇和熊猫妙妙形象作品的商标无效宣告纠纷案有了新进展。北京市高级人民法院经审理,认定第34281621号“BUQI PANDA及图”商标(下称涉案商标)的注册,构成我国商标法中“申请商标注册不得损害他人现有的在先权利”规定的情形,最终撤销了一审判决和对涉案商标予以维持的裁定。
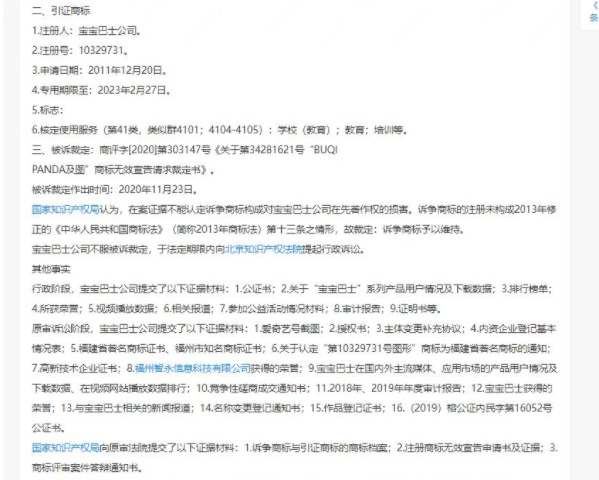
2020年1月7日,福州智永公司(宝宝巴士公司曾用名)对第34281621号“BUQI PANDA及图”商标提出了无效宣告请求,认为小酒窝科技公司将自己已经公开发表并享有著作权的美术作品作为商标注册,损害了自身的相关权利,请求知识产权局对其做出无效处理。“BUQI PANDA及图”商标申请于2018年10月26日,指定使用在第35类等服务上,2019年7月7日商标得以核准注册,后经核准转让至小酒窝科技公司。
经审理,国家知识产权局认为争议商标不能认定损害了福州智永公司主张的在先著作权,因此裁定争议商标予以维持。宝宝巴士公司不服,遂提出上诉。

北京市高级人民法院经审理,认定第34281621号“BUQI PANDA及图”商标的注册,构成《商标法》中“申请商标注册不得损害他人现有的在先权利”规定的情形,最终撤销了一审判决和对争议商标予以维持的裁定。


商标法第三十二条规定,申请商标注册不得损害他人现有的在先权利,也不得以不正当手段抢先注册他人已经使用并有一定影响的商标。
版权和商标虽然保护的客体不同,但是当两者权利发生冲突时,在先版权也可能成为在后商标权的阻碍。
通过对本案来看,如果图形被他人申请注册商标,此时,利用版权在先权利进行异议或无效,成功率就比较大了。所以,在申请图形商标的同时务必要做好版权登记,维护好自身合法权益。尤其是对于未注册商标,更应该注重日常使用证据的收集、整理及保存工作。
所以建议申请人尽可能登记版权保护,这样做的话有以下几点好处:
(1)公信力强,确定其版权归属,化解潜在纠纷;同时有效预防权利纠纷的发生。
(2)有效抗辩和撤销他人恶意申请商标和外观专利;
(3)是解决版权纠纷和商标侵权纠纷的重要凭证;
(4)作为许可使用和转让版权的法律凭证;
(5)可以更好的巩固商标权的稳定,避免出现因版权被异议或无效宣告的情况;
(6)防止商标被撤三丧失其专有权,版权属于终身权力,即使商标被撤三无效,也有版权可以维护自己的合法权益;
(7)更好的保护自己商标的完整性,防止被有心人利用,在商标其他类别注册使用,稀释自己的品牌价值。